The WebApp is sponsored by:
Excellent outcomes in pediatric recipients of ABO-incompatible liver transplants: An analysis of the SPLIT registry
Sarah Bedoyan1, Bridget A Whitehead2, Krupa R Mysore3, Sarah G Anderson4, Jeffery Mitchell4, Ravinder Anand4, James E Squires1, Catherine A Chapin2, The Society of Pediatric Liver Transplantation4.
1Department of Gastroenterology, Hepatology and Nutrition, UPMC Children's Hospital of Pittsburgh, Pittsburgh, PA, United States; 2Department of Gastroenterology, Hepatology and Nutrition, Ann and Robert H. Lurie Children's Hospital of Chicago, Chicago, IL, United States; 3Department of Gastroenterology, Hepatology and Nutrition, Baylor College of Medicine, Houston, TX, United States; 4The Emmes Corporation, Rockville, MD, United States
Background: Liver transplantation (LT) is standard of care for children with end-stage liver disease, but waitlist mortality remains high, especially among infants. ABO-incompatible (ABO-I) LT offers a strategy to expand the donor pool, though concerns over antibody-mediated rejection have limited widespread use.
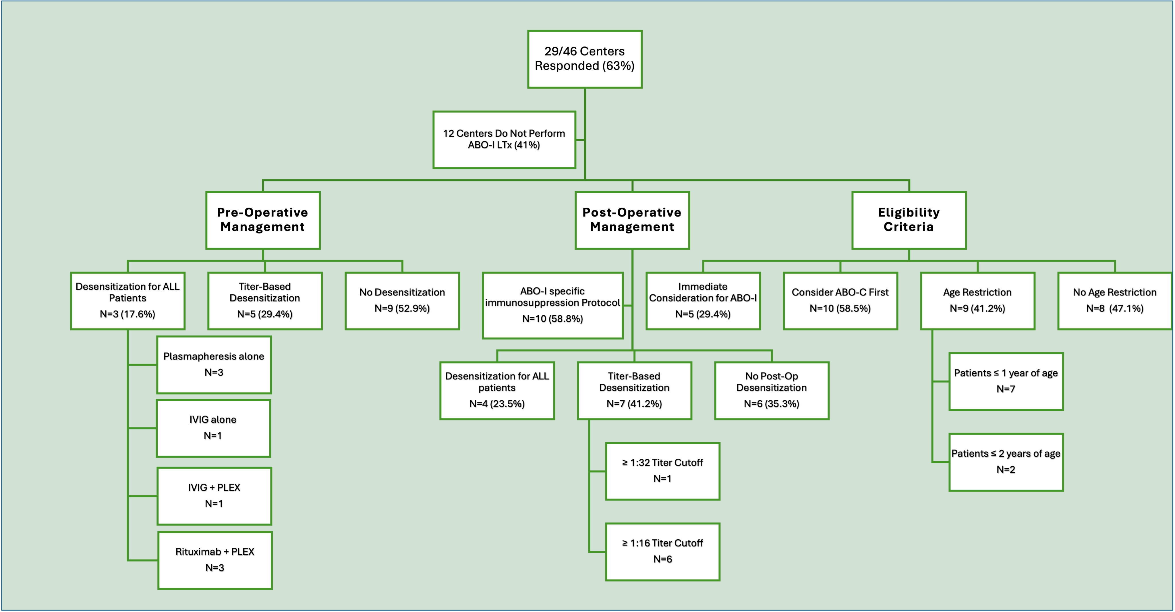
Methods: We analyzed outcomes of ABO-I LT recipients using the Society of Pediatric Liver Transplantation (SPLIT) registry from 2011–2022, a prospective, multicenter database capturing over 75% of pediatric LTs in the United States and Canada. Clinical characteristics, post-transplant complications, and graft and patient survival were compared between matched ABO-I and ABO-compatible (ABO-C) recipients. A center-level survey assessed institutional practices regarding ABO-I LT.
Results: Among 3,372 pediatric LT recipients, 155 received ABO-I grafts and were matched to 775 recipients of ABO-C grafts. ABO-I recipients had higher rates of ventilator support, parenteral nutrition, and ICU care at time of transplant compared to ABO-C recipients. There was no difference in three-year graft (87.8% vs. 92.6%, p=0.06) or patient survival (93.9% vs. 96.6%, p=0.11) between ABO-I and ABO-C groups. Looking specifically at infants ≤2 years of age, there was a higher incidence of early (30 days post-LT) portal venous thrombosis in the ABO-I compared to ABO-C group (8.5 % vs 3.7%, p=0.025). Survey responses revealed substantial variability in center ABO-I eligibility criteria, desensitization protocols, and immunosuppressive strategies.
Conclusions: Outcomes for pediatric ABO-I and ABO-C LT recipients within the SPLIT registry matched by pre-transplant disease severity are comparable, supporting broader implementation of ABO-I LT to reduce pediatric waitlist mortality. Variability in institutional practices underscores the need for prospective studies to inform standardized protocols and optimize outcomes.



Funding for data preparation and management was provided through the 2023 SPLIT RFA Award. Support for SMB was provided the NIH Pediatric Subspecialty Fellows Training Grant T32 HD071834. The authors would like to acknowledge and thank the Society of Pediatric Liver Transplantation, the data contributions, proposal review, study design revision, and project oversight approval by SPLIT, Inc., the SPLIT Registry, and Emmes. Funding for data preparation and management was provided through the 2023 SPLIT RFA Award. The data analysis, conclusions, and any recommendations in this body of work are supported by SPLIT. The authors also thank the participating SPLIT sites as well as the patients and their families for enrolling in SPLIT. .
Email: info@splitmeeting.org
If you have any questions during the meeting, please go to the registration desk. Our emails will be monitored sporadically.
REGISTRATION DESK OPENING TIMES