Addressing Rare Diseases Using Liver Transplantation

Welcome Reception & Poster Session
Full Details

Thursday May 01, 2025 - 17:30 to 19:30

Room: Ballroom D

Poster #17 Algorithm based approach to pre-emptive liver and liver- kidney transplantation in children with Primary Hyperoxalosis type-1

Jagadeesh Menon, India

Consultant & clinical lead
Pediatric gastroenterology & hepatology
Dr Rela Institute & Medical Centre

Biography

Abstract

Algorithm based approach to pre-emptive liver and liver- kidney transplantation in children with Primary Hyperoxalosis type-1

Jagadeesh Menon1, Naresh Shanmugam1, Ravikumar Thambidurai2, Chandrasekaran Venkataraman3, Ashwin Rammohan4, Gomathy Narasimhan4, Akhila Rajakumar5, Ilankumaran Kaliamoorthy5, Mohamed Rela4.

1Pediatric gastroenterology and hepatology , Dr Rela Institute & Medical Centre, Chennai, India; 2Pediatric intensive care, Dr Rela Institute & Medical Centre, Chennai, India; 3Pediatric nephrology, Dr Rela Institute & Medical Centre, Chennai, India; 4Hepatobiliary surgery & liver transplantation, Dr Rela Institute & Medical Centre, Chennai, India; 5Liver anesthesia and intensive care, Dr Rela Institute & Medical Centre, Chennai, India

Background: Primary hyperoxalosis type-1 (PH-1) is an important cause of chronic kidney disease (CKD) in children. A liver transplant(LT) with or without kidney transplant(KT) is the only available cure for PH-1.

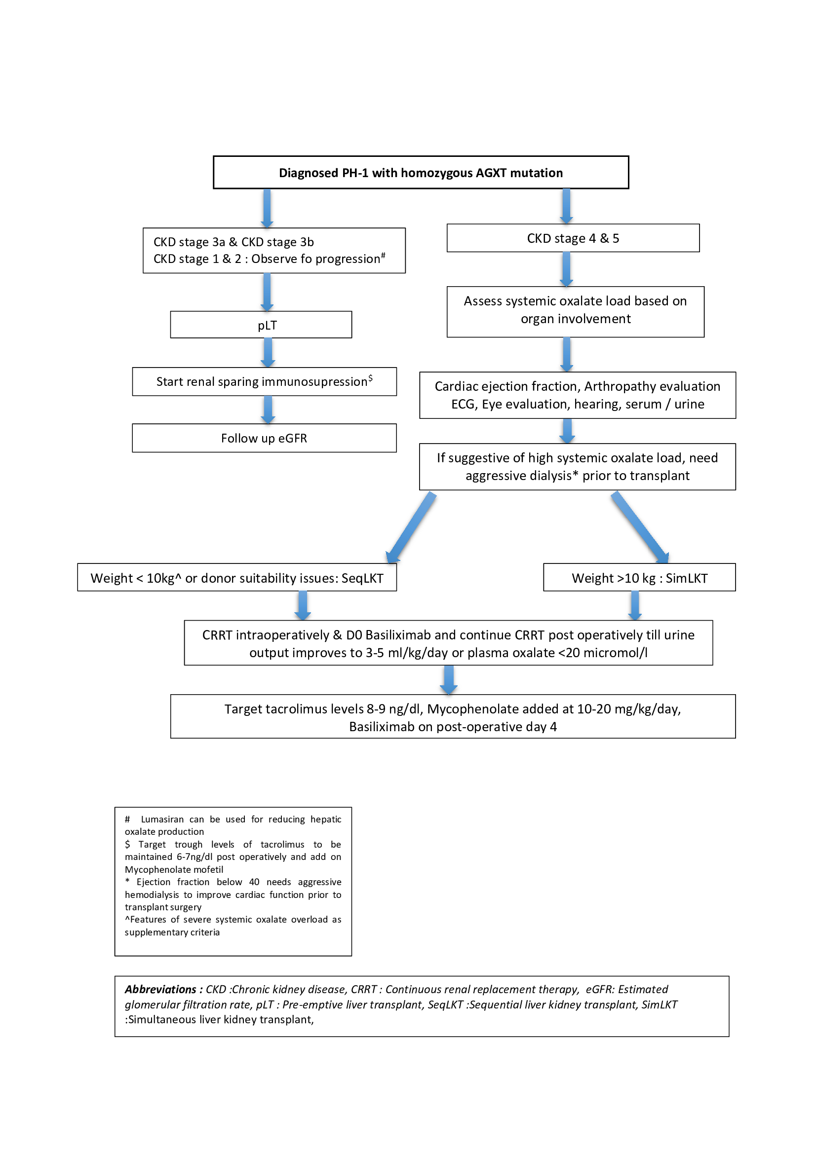
Method:  A retrospective analysis was performed on patients undergoing pre-emptive liver(pLT), simultaneous (SimLKT) or sequential liver and kidney(SeqLKT) transplant for PH-1 from Jan 2011 to September 2024 at our institute. Clinical profile, details of LT and/or KT, post-transplant complications, graft and patients survival between groups were analysed.A management algorithm was subsequently proposed (Fig1).

Result : Of 787 pediatric LT in the aforementioned time period, 28 (3.5%) were performed in children with PH-1(20 males &10 females). This included pLT 6 (20%), simultaneous liver kidney (SimLKT) 13 (50%), and 9 (30%) sequential liver kidney transplantation (SeqLKT). Twenty two (80%) had a pre-transplant dialysis; peritoneal 12 (52%) and hemo-dialysis 10 (48%). Median age of LT was 60 (12-108), 108 (48-264), 72 (6-168) months in pLT, SimLKT and SeqLKT respectively. Living donor transplants were 27(96%). No children had rejection, vascular or biliary issues in post LT period. After a median follow up of 60 months, 75% patients are alive with highest mortality in SeqLKT group (Fig 2). Renal functions were stable in pLT group after a median follow up of 40 (22-156) months. None had graft dysfunction of either liver or kidney in the SimLKT group.

Conclusion : A SimLKT should be the preferred treatment modality in patients with PH-1 having end stage kidney disease. A pLT in those patients with early renal involvement prevents further disease progression.

The WebApp is sponsored by:

Organized by

A section of

In collaboration with

If you have any questions during the meeting, please go to the registration desk. Our emails will be monitored sporadically.

REGISTRATION DESK OPENING TIMES
Thursday, May 1, 2025, 07:00-17:30 Friday, May 2, 2025, 07:00-12:00

© 2025 SPLIT 2025